嗨!这里是【瀚林速成下载】的「速成教程」栏目!小编手把手教避坑技巧,秒速下载+零门槛上手,小白也能丝滑操作!
使用Blender的时候,很多小伙伴不知道怎么查看参考手册,下面小编就给大家带来Blender查看参考手册教程,有需要的小伙伴不要错过哦。
Blender怎么查看参考手册?Blender查看参考手册教程
1、首先,打开Blender。
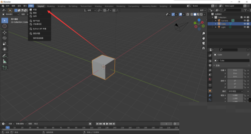
2、然后,点击帮助。
3、接着,选择手册。
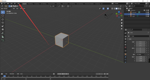
4、最后,弹出这个页面之后,查看成功。
以上这篇文章就是Blender查看参考手册教程,更多教程尽在瀚林速成下载网。
本期「速成教程」就唠到这儿!蹲住【瀚林速成下载】,下期解锁高阶骚操作,卡壳随时留言轰炸小编~
上一篇:Blender聚光灯在哪里?Blender聚光灯查看方法
下一篇:Blender风力在哪里?Blender风力查看方法
作业帮怎么办题目解析,作业帮搜索题目解题方法!
友赞客服怎么联系,赞友商城联系客服方法!
DJ多多怎么设置成铃声,DJ多多设置铃声方法!
DJ多多会员怎么开启自动扣费,DJ多多开通会员方法!
DJ多多怎么在车子里放歌,DJ多多开启车载模式方法!
五菱汽车app如何进行车主认证,五菱汽车app进行车主认证教程!
暗区突围:无限
星痕共鸣
无限暖暖下载
建造天空岛网页版官网
我的爱车2016老版本下载
模拟生存大冒险app下载官方
米加小镇房子装修app下载安装官方下载
DNF掌游宝2018旧版本下载安装
中介游2022下载旧版
指尖游戏交易电脑版网页
库巴手游2022旧版本下载
尔雅畅游下载官方
kaya游戏盒子2020旧版本下载安装
魔娱司手机网页版
1号游戏福利电脑版网页
享趣手游pc网页版入口
网站地图 湘ICP备13012546号-1
精选实用软件 | 真人直播软件大全 | 好玩热门游戏 | AI工具大全 | 热门pc游戏推荐 | 精选手游 | pc软件大全 | 减肥软件推荐 | 音乐软件推荐 | 短篇小说推荐 | 办公教程 | 全网游戏攻略合集 | 海量资源学习网 | 出行必备 | 手机维修 | 电脑维修教程 | 视频直播软件推荐 |
Blender怎么查看参考手册?Blender查看参考手册教程
嗨!这里是【瀚林速成下载】的「速成教程」栏目!小编手把手教避坑技巧,秒速下载+零门槛上手,小白也能丝滑操作!
使用Blender的时候,很多小伙伴不知道怎么查看参考手册,下面小编就给大家带来Blender查看参考手册教程,有需要的小伙伴不要错过哦。
Blender怎么查看参考手册?Blender查看参考手册教程
1、首先,打开Blender。
2、然后,点击帮助。
3、接着,选择手册。
4、最后,弹出这个页面之后,查看成功。
以上这篇文章就是Blender查看参考手册教程,更多教程尽在瀚林速成下载网。
本期「速成教程」就唠到这儿!蹲住【瀚林速成下载】,下期解锁高阶骚操作,卡壳随时留言轰炸小编~
上一篇:Blender聚光灯在哪里?Blender聚光灯查看方法
下一篇:Blender风力在哪里?Blender风力查看方法
作业帮怎么办题目解析 作业帮搜索题目解题方法
作业帮怎么办题目解析,作业帮搜索题目解题方法!
友赞客服怎么联系 赞友商城联系客服方法
友赞客服怎么联系,赞友商城联系客服方法!
DJ多多怎么设置成铃声 DJ多多设置铃声方法
DJ多多怎么设置成铃声,DJ多多设置铃声方法!
DJ多多会员怎么开启自动扣费 DJ多多开通会员方法
DJ多多会员怎么开启自动扣费,DJ多多开通会员方法!
DJ多多怎么在车子里放歌 DJ多多开启车载模式方法
DJ多多怎么在车子里放歌,DJ多多开启车载模式方法!
五菱汽车app如何进行车主认证 五菱汽车app进行车主认证教程
五菱汽车app如何进行车主认证,五菱汽车app进行车主认证教程!
暗区突围:无限
星痕共鸣
无限暖暖下载
建造天空岛网页版官网
我的爱车2016老版本下载
模拟生存大冒险app下载官方
米加小镇房子装修app下载安装官方下载
DNF掌游宝2018旧版本下载安装
中介游2022下载旧版
指尖游戏交易电脑版网页
库巴手游2022旧版本下载
尔雅畅游下载官方
kaya游戏盒子2020旧版本下载安装
魔娱司手机网页版
1号游戏福利电脑版网页
享趣手游pc网页版入口